





Project Preview
About Artists
About Artists
2025
El punto de partida de About Artists nació de algo personal.
Mi mejor amigo es un artista emergente, y a lo largo de su proceso creativo me di cuenta de las enormes barreras que enfrentan músicos independientes para mostrarse profesionalmente. Veía cómo invertía tiempo en ensayar, grabar y producir, pero luego debía gestionar redes, responder mensajes, coordinar tocatas y buscar contratos, todo de manera informal, sin una herramienta que centralizara su trabajo.
Esa observación me hizo pensar: ¿Por qué la música (una disciplina tan conectada con la emoción y la identidad) se gestiona de forma tan dispersa y precaria en lo digital? ¿Cómo podría el diseño aportar una solución que dignifique ese proceso y devuelva a los artistas el control sobre su carrera?
Así comenzó About Artists, una plataforma diseñada para profesionalizar y visibilizar a los artistas emergentes chilenos, unificando su identidad digital en un solo espacio. A través de investigación profunda, entrevistas a músicos reales y una serie de pruebas iterativas de diseño, la propuesta evolucionó desde una simple idea hasta un ecosistema que conecta diseño de interacción, tecnología y comunidad creativa.
Durante el proceso, el proyecto pasó de ser una inquietud personal a una propuesta de diseño integral: una experiencia digital que combina estética, funcionalidad y propósito social, desarrollada como parte del Taller de Título.
Rol
Diseño UI - Investigación UX - Product Design
Projecto
Proyecto de Título - Universidad del Desarrollo
Duración
Durante el período completo del Taller de Título (2025)
Herramientas
Figma, Framer, Affinity, Antigravity, Google AI Studio, Maze
El Problema
El Problema
En Chile, miles de artistas emergentes enfrentan una industria informal y una identidad digital fragmentada.



La solucion
La solucion
About Artists surge como respuesta a esa desconexión: una plataforma que busca unificar, profesionalizar y potenciar su presencia digital desde el diseño.
1. Centralización de la identidad digital
Problema abordado: Fragmentación en redes y falta de coherencia visual/profesional.
Solución:
About Artists permite a los artistas unificar toda su presencia en línea —Spotify, YouTube, Apple Music, SoundCloud e Instagram— dentro de un perfil único y personalizable.
Cada artista puede mostrar su música, imágenes, biografía y fechas de presentaciones en un solo lugar, logrando una identidad digital clara, profesional y confiable.
“Un sitio propio donde el artista controla cómo se ve, cómo se escucha y cómo se conecta con su audiencia.”




2. Profesionalización y autonomía
Problema abordado: Informalidad en la gestión y dependencia de terceros.
Solución:
La plataforma ofrece herramientas que transforman la autogestión en una experiencia profesional.
Los artistas pueden recibir bookings, solicitudes de contacto y mostrar su portafolio musical sin depender de managers o agencias, potenciando su independencia y credibilidad ante marcas, eventos o productores.
“Del mensaje por DM al contacto profesional: un puente entre talento y oportunidad.”
3. Diseño como catalizador de confianza
Problema abordado: Falta de confianza y visibilidad frente al público o contratistas.
Solución:
A través de un diseño UX/UI centrado en la experiencia del usuario, About Artists busca que cada interacción refleje profesionalismo.
La interfaz es intuitiva, accesible y está pensada para artistas con poca experiencia técnica, priorizando la estética, usabilidad y claridad.
“El diseño no solo comunica —profesionaliza.”


Impacto
Impacto
En Chile, miles de artistas emergentes enfrentan una industria informal y una identidad digital fragmentada.
En Chile, miles de artistas emergentes enfrentan una industria informal y una identidad digital fragmentada.
Empatizar
Empatizar
1.1 Espacio del Problema
Como diseñador, crecí rodeado de amigos músicos, y uno de ellos —mi mejor amigo— fue el punto de partida de este proyecto.
A lo largo de su camino como artista emergente, observé los desafíos que enfrentaba para mostrarse profesionalmente: su música estaba en Spotify, sus videos en YouTube, sus redes en Instagram, y sus bookings se gestionaban por mensajes directos.
Todo estaba disperso.
A pesar de su talento, su identidad digital carecía de coherencia, lo que le restaba oportunidades y credibilidad ante nuevos públicos.
Este escenario me llevó a cuestionar:
¿Cómo podría el diseño ayudar a unificar, profesionalizar y potenciar la presencia digital de artistas emergentes en Chile?
1.2 Hallazgos de Investigación
Para comprender mejor el problema, realicé una investigación exploratoria mediante entrevistas con artistas emergentes —entre ellos DJs, bandas universitarias y solistas independientes— y una especialista en UX y posicionamiento digital.
Los resultados revelaron tres patrones clave:
Los artistas se autogestionan de forma fragmentada, sin herramientas que integren su presencia profesional.
Existe una fuerte dependencia de las redes sociales y sus algoritmos, lo que genera inestabilidad y pérdida de visibilidad.
Falta una plataforma local, accesible y adaptada al contexto chileno, que profesionalice su imagen y centralice su gestión.
Estos hallazgos marcaron el punto de partida de About Artists, una propuesta de diseño que busca devolver al artista el control sobre su identidad digital, su tiempo y su relación con el público.
1.3 Entrevistas de potenciales usuarios
Para profundizar en las emociones y frustraciones de los artistas emergentes, realicé 6 entrevistas semiestructuradas con músicos, DJs y bandas universitarias que representan al público objetivo de About Artists.
Estas entrevistas buscaron responder preguntas clave sobre sus procesos de autogestión, su relación con las plataformas digitales y los obstáculos que enfrentan al intentar profesionalizar su carrera.
De los 6 entrevistados, 6 coincidieron en los mismos puntos centrales:
Les resulta abrumador mantener activa y coherente su presencia digital en múltiples plataformas.
Dedican más tiempo a gestionar redes que a crear música, lo que genera frustración y desgaste.
La falta de una herramienta unificada les impide proyectar una imagen profesional y atraer nuevas oportunidades.
"Sentimos que hacemos buena música, pero cuesta que la escuchen más allá del círculo cercano.” — Sofía Soublette, bajista de Montri
Estos testimonios confirmaron la necesidad de diseñar una solución simple, visual y profesional, capaz de reunir en un solo espacio todo lo que define a un artista: su sonido, su historia y su identidad.












Definir
Definir
2.1 Síntesis de la investigación
Tras recopilar una gran cantidad de información a partir de las entrevistas con usuarios, organicé los hallazgos en una matriz visual para identificar patrones, emociones y comportamientos comunes entre los participantes.
En total, se registraron más de 200 datos (data points), que corresponden a frases, observaciones y respuestas significativas obtenidas directamente de los artistas entrevistados.
Cada data point representa una pieza de información cualitativa —por ejemplo, una necesidad, frustración o expectativa— que luego fue agrupada mediante un mapa de afinidad en categorías temáticas como gestión artística, visibilidad digital, autonomía creativa y profesionalización.
Este proceso permitió transformar la información dispersa en insights accionables, que sirvieron como base para definir las principales oportunidades de diseño de About Artists.
2.2 Temas + Insights
Luego de analizar y agrupar más de 200 puntos de datos provenientes de las entrevistas con músicos, DJs y bandas emergentes, surgieron cuatro temas principales que revelan las necesidades y frustraciones más recurrentes del ecosistema artístico independiente.
Cada tema se acompaña de insights clave que guiaron el desarrollo del proyecto About Artists.
Gestión dispersa
Los artistas emergentes se ven obligados a usar múltiples plataformas para compartir su música, coordinar shows y comunicarse con su audiencia.
La falta de un espacio centralizado genera confusión y pérdida de tiempo.
Insight 1 - Fragmentación
Los artistas sienten que su identidad digital está repartida entre distintas plataformas, lo que dificulta proyectar una imagen.
Insight 2 - Tiempo
La autogestión consume gran parte de su tiempo creativo, ya que deben adaptarse a formatos y algoritmos diferentes en cada red.
Dependencia de redes sociales
La visibilidad de los artistas depende casi por completo de plataformas como Instagram, TikTok o Spotify, cuyos algoritmos cambian constantemente.
Esto los deja sin control sobre su alcance y su conexión con el público.
Insight 1 - Desaparecer
Ansiedad e incertidumbre por su alcance digital, ya que un cambio de algoritmo puede hacerlos “desaparecer”.
Insight 2 - Espacio Comun
Existe una necesidad de espacios donde el artista pueda mostrar su trabajo sin depender de métricas o tendencias externas.
Falta de confianza profesional
Muchos artistas no son percibidos como profesionales debido a la informalidad de sus canales de comunicación o presentación digital.
Esto reduce sus posibilidades de colaboración o contratación.
Insight 1 - Calidad v/s Visibilidad
Los artistas sienten que, a pesar de la calidad de su música, su presencia online no refleja su nivel artístico ni genera confianza.
Insight 2 - Marca Personal
La ausencia de herramientas formales los hace parecer “aficionados”, dificultando la construcción de una marca sólida.
Estructura y acompañamiento
El proceso de profesionalización musical suele ser solitario y autodidacta.
Los artistas carecen de orientación sobre cómo presentarse, monetizar o planificar su crecimiento.
Insight 1 - Solo Artist
Muchos artistas no saben por dónde empezar para construir una carrera sólida: no hay guías ni herramientas locales accesibles.
Insight 2 - Actualidad
Existe interés por aprender y mejorar, pero las plataformas educativas disponibles están desconectadas del contexto.
2.3 Entendiendo al usuario
Tras la fase de investigación y síntesis, fue esencial humanizar la información y comprender en profundidad a las personas detrás de los datos: los artistas emergentes.
El objetivo de esta etapa fue conectar con sus motivaciones, frustraciones y aspiraciones, más allá de los números y patrones, para diseñar una solución que realmente representara su realidad.
Mapa de empatía



Perfil Persona



2.4 Puntos de dolor + Oportunidades
A partir del análisis de entrevistas y patrones de comportamiento, se identificaron cuatro puntos de dolor principales que resumen los desafíos más recurrentes de los artistas emergentes.
Cada uno se tradujo en una oportunidad de diseño que guió la dirección conceptual de About Artists.
1



5 de cada 6 artistas entrevistados afirmaron sentirse frustrados por tener su contenido repartido en distintas plataformas (Spotify, YouTube, Instagram, etc.), sin un lugar donde consolidar su imagen profesional.
¿Cómo podríamos centralizar toda la presencia digital del artista en un solo espacio, coherente y personalizable?
2



5 de cada 6 artistas mencionaron no contar con recursos ni conocimientos técnicos para crear un sitio o portafolio profesional que represente su carrera.
¿Cómo podríamos crear una plataforma simple y autogestionable que permita a cualquier artista construir su perfil sin necesidad de conocimientos técnicos?
3



La totalidad de los entrevistados reconoció depender de la visibilidad que les otorgan las redes sociales. Un cambio en el algoritmo o la baja interacción afecta directamente su alcance y motivación.
¿Cómo podríamos reducir la dependencia de los algoritmos y ofrecer un espacio donde el artista tenga control total sobre su visibilidad y comunicación?
4



4 de cada 6 artistas expresaron sentirse solos o desorientados al intentar profesionalizar su carrera, sin orientación clara ni referencias sobre cómo avanzar.
¿Cómo podríamos acompañar al artista con orientación y recursos educativos que le ayuden a planificar su desarrollo profesional de manera guiada?
Idear
Idear
3.1 Brainstorm
Durante esta fase se desarrolló un brainstorm para explorar diferentes caminos de diseño.
A partir de los temas e insights obtenidos, se generaron múltiples ideas relacionadas con la visibilidad, gestión y profesionalización del artista.
Posteriormente, se agruparon y priorizaron según su viabilidad y aporte a la experiencia de usuario.
Algunas ideas iniciales incluyeron:
Crear un perfil unificado donde mostrar toda la música y redes del artista.
Incorporar un sistema de contacto directo con promotores o marcas.
Desarrollar una sección educativa con recursos para la autogestión musical.
Integrar un espacio de comunidad donde se puedan descubrir artistas para colaboración y apoyo.
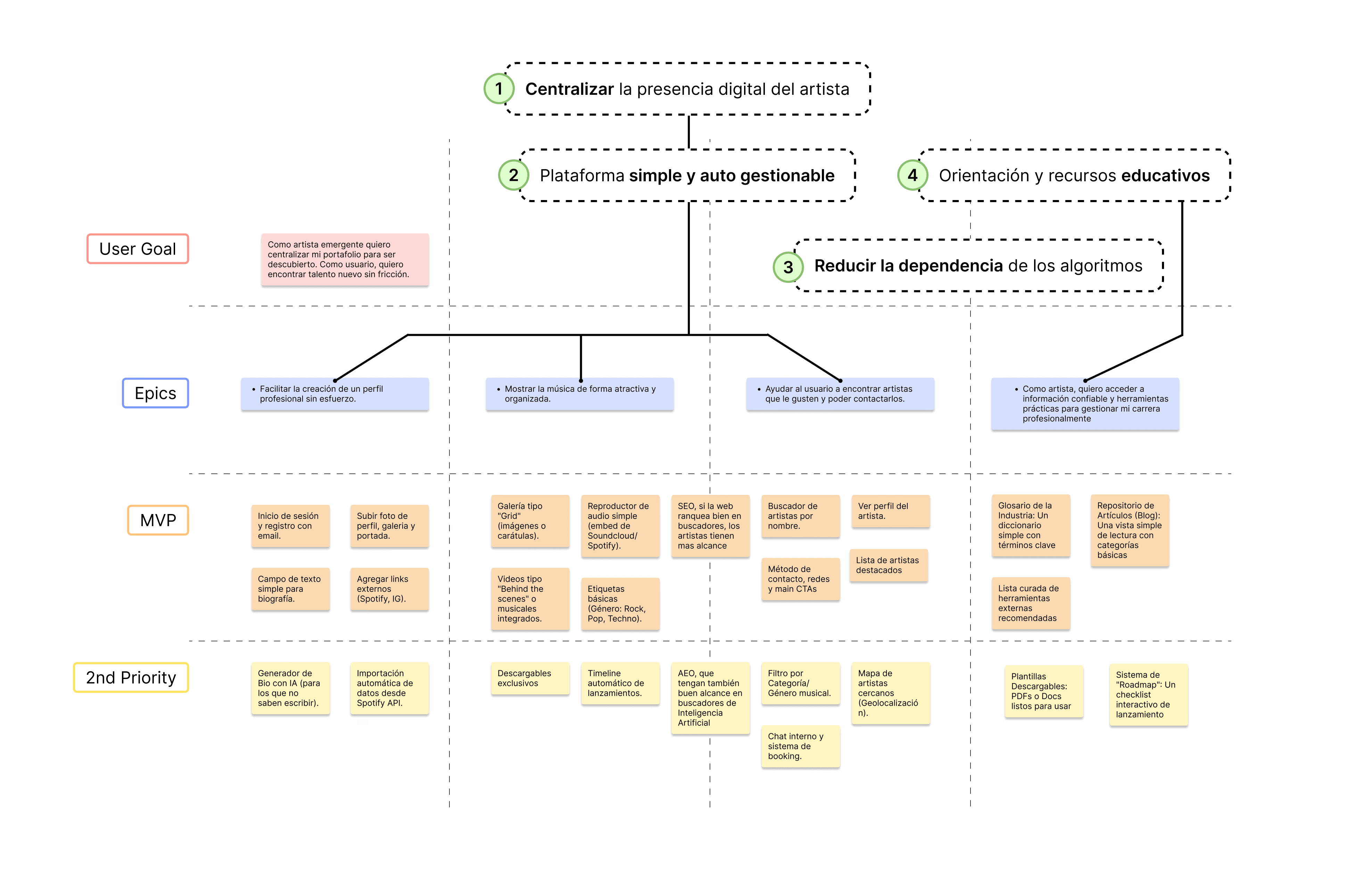
3.2 User Story + MVP
3.3 Flujos principales de navegación
Con las funcionalidades priorizadas, se diseñaron los flujos principales de navegación (Red Routes) que permitirían validar la experiencia completa del usuario dentro del MVP.
Estos flujos representan las rutas críticas que un artista seguiría al interactuar con la plataforma.
Principales flujos diseñados:
Onboarding y creación de cuenta.
Configuración del perfil de artista.
Carga de contenido y vinculación de plataformas externas.
Exploración y visualización de otros artistas.
Este mapeo permitió detectar posibles fricciones y asegurar que la interacción fuera simple, rápida y coherente con las necesidades del usuario.
3.4 Sketches e Ideas
Finalmente, se realizaron bocetos y wireframes iniciales para visualizar cómo cada funcionalidad podía materializarse en la interfaz.
Estos primeros dibujos se centraron en jerarquía visual, estructura de navegación y disposición de la información.
El objetivo no era definir la estética final, sino probar ideas, explorar alternativas y anticipar posibles mejoras antes de pasar al diseño de alta fidelidad.
Los sketches incluyeron:
Registro y Login (Onboarding)
Navbar
Estructura del perfil del artista.
Home, página principal.
Página de exploración de nuevos talentos.
Sección “para artistas” con recursos y herramientas.
Sección de educación
Modulos (1)
Diseño del flujo de carga de contenido y contacto.
Diseño y Testeo
Diseño y Testeo
4.1 Wireframing
Antes de avanzar al diseño visual, se realizaron pruebas rápidas de guerrilla con bocetos en baja fidelidad para validar la estructura general de la plataforma y los flujos de usuario.
Estas pruebas se aplicaron con artistas y músicos emergentes que representaban al público objetivo de About Artists, con el objetivo de identificar puntos de confusión, claridad de navegación y prioridades dentro de la interfaz.
4.2 Diseño Visual
Con los flujos validados, se inició el desarrollo de la identidad visual de la plataforma, buscando reflejar la energía, autenticidad y profesionalismo del ecosistema musical emergente.
El diseño se construyó sobre una paleta moderna y contrastante, combinando tonos oscuros con acentos en rojo y blanco para transmitir dinamismo y foco escénico.
Se seleccionó la tipografía Montserrat por su legibilidad y carácter digital, acompañada de íconos y elementos minimalistas que enfatizan el contenido del artista.
El objetivo fue lograr una experiencia visual coherente, inmersiva y emocional, donde el diseño potenciara la presencia de los artistas, sin distraer de su obra.
4.3 Mockups de alta fidelidad
Una vez definida la dirección visual, se desarrollaron los mockups de alta fidelidad en Figma para luego pasar a Framer, integrando microinteracciones y simulaciones de navegación.
Estas pantallas permitieron visualizar el recorrido completo del usuario, desde el registro hasta la exploración de artistas y la creación del perfil personal.
Cada componente se diseñó bajo principios de consistencia, claridad y jerarquía visual, manteniendo la escalabilidad del sistema para futuras funcionalidades como comunidad, eventos o tienda de música.
4.4 Tests de Usabilidad
Con el prototipo final listo, se realizó una ronda de testeo de usabilidad en alta fidelidad con usuarios reales.
Los participantes exploraron las funciones principales (crear perfil, conectar plataformas musicales, y navegar entre artistas), mientras se observaba su comprensión, fluidez y percepción del diseño.
Los resultados mostraron una alta satisfacción en claridad visual y facilidad de uso, aunque se identificaron oportunidades de mejora en la jerarquía de botones secundarios y la sección de exploración.
Estas observaciones se incorporaron en una iteración final, optimizando la experiencia general del MVP.
Objetivo
¿Cómo podríamos centralizar toda la presencia digital del artista en un solo espacio, coherente y personalizable?
Metodología
¿Cómo podríamos centralizar toda la presencia digital del artista en un solo espacio, coherente y personalizable?
Participantes (tipo)
¿Cómo podríamos centralizar toda la presencia digital del artista en un solo espacio, coherente y personalizable?
Escenarios
Insight 1 - Calidad v/s Visibilidad
Los artistas sienten que, a pesar de la calidad de su música, su presencia online no refleja su nivel artístico ni genera confianza.
Insight 1 - Calidad v/s Visibilidad
Los artistas sienten que, a pesar de la calidad de su música, su presencia online no refleja su nivel artístico ni genera confianza.
Insight 1 - Calidad v/s Visibilidad
Los artistas sienten que, a pesar de la calidad de su música, su presencia online no refleja su nivel artístico ni genera confianza.
Problemas y sus ajustes
problema
Problema abordado: Falta de confianza y visibilidad frente al público o contratistas.
problema
Problema abordado: Falta de confianza y visibilidad frente al público o contratistas.
Prototipo
Prototipo
4.1 Pantallas finales
4.2 Demo
La demo oficial, es esta misma pagina web, pero el inicio de sesion y subir fotos estan prototipados en figma y vibecodeado. En un futuro con inversion y levantamiento de capital, se integraria todo el sistema completo a la plataforma. ve la demo del inicio aqui.
Demo - Inicio de Sesión
4.3 Prototipo
Empatizar
1.1 Espacio del Problema
Como diseñador, crecí rodeado de amigos músicos, y uno de ellos —mi mejor amigo— fue el punto de partida de este proyecto.
A lo largo de su camino como artista emergente, observé los desafíos que enfrentaba para mostrarse profesionalmente: su música estaba en Spotify, sus videos en YouTube, sus redes en Instagram, y sus bookings se gestionaban por mensajes directos.
Todo estaba disperso.
A pesar de su talento, su identidad digital carecía de coherencia, lo que le restaba oportunidades y credibilidad ante nuevos públicos.
Este escenario me llevó a cuestionar:
¿Cómo podría el diseño ayudar a unificar, profesionalizar y potenciar la presencia digital de artistas emergentes en Chile?
1.2 Hallazgos de Investigación
Para comprender mejor el problema, realicé una investigación exploratoria mediante entrevistas con artistas emergentes —entre ellos DJs, bandas universitarias y solistas independientes— y una especialista en UX y posicionamiento digital.
Los resultados revelaron tres patrones clave:
Los artistas se autogestionan de forma fragmentada, sin herramientas que integren su presencia profesional.
Existe una fuerte dependencia de las redes sociales y sus algoritmos, lo que genera inestabilidad y pérdida de visibilidad.
Falta una plataforma local, accesible y adaptada al contexto chileno, que profesionalice su imagen y centralice su gestión.
Estos hallazgos marcaron el punto de partida de About Artists, una propuesta de diseño que busca devolver al artista el control sobre su identidad digital, su tiempo y su relación con el público.










